FRAMES | NO FRAMES Description | Parameters | Examples | Response | Input Values
GP Input
URL http://<job-url>/inputs/<param-name>
Parent Resource Job

Description

The GP input resource represents an input parameter for a GP job. It provides information about the input parameter such as its name, data type, and value. The value is the most important piece of information provided by this resource.

The information provided by each input parameter is identical to the information provided by the result parameter resource. Based on the data type of the parameter, the values provide different types of information. Given this fact, the value will have different structures based on the data type. Details about values for every data type are included with result parameter resource.

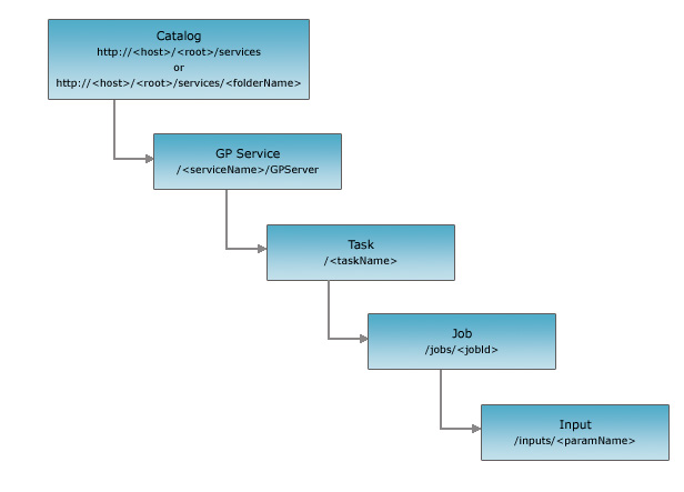
Resource Hierarchy

GP Input]

Parameters

Parameter Details
f Description: The response format. The default response format is html.

Values: html | json | kmz

Example Usage

Example 1: For a Mailing List task job as described in the Examples section of GP Job, you can get access to its SearchDistance_ft input parameter with the following URL:

http://sampleserver2.arcgisonline.com/ArcGIS/rest/services/Portland/ESRI_CadastralData_Portland/GPServer/MailingList/jobs/jdb4cce48c464424e913c15c4f419b32a/inputs/SearchDistance_ft

Note that jdb4cce48c464424e913c15c4f419b32a is an example Job ID and the Job ID of your job might vary.

JSON Response Syntax

{
"paramName" : "<paramName>",
"dataType" : "<dataType>",
"value" :
<valueLiteralOrObject>
}

JSON Response Example

{
"paramName" : "Input_String",
"dataType" : "GPString",
"value" : "TestString"
}

Parameter Values

The value field in the JSON response above can vary based on the data type of the parameter. Note that the inputs and results share the same syntax for all parameter types and examples of all parameter types are discussed in GP Result.